新闻资讯
陕西省旅行社协会副会长单位-西安海外旅游有限责任公司
所属分类:新闻动态 阅读次数:5349 发布时间:2021年07月22日 09:45:31

西安海外简介
西安海外旅游有限责任公司(XI’AN OVERSEAS TOURIST CO.,LTD)1989年4月经国家旅游局批准设立,1999年7月改制为有限责任公司,系西安旅游集团旗下的西安旅游股份有限公司(股票名称“西安旅游”,证券代码000610)的全资子公司。
公司是国家旅游局批准的具有自主外联签证权与公民出境旅游特许权的国际旅行社,同时具有大陆居民赴台旅游资质和西安市教育局特批研学旅游资质。企业注册资本伍佰万元,经营许可证号为:L-SNX-CJ00005。

公司以自主开发的精品旅游产品及多渠道营销服务体系架构下的旅行生活服务商为经营发展方向,目前公司业务布局六大业务板块(国内专线中心、出境业务中心、地接业务中心、会议展览中心、研学旅行中心、综合运营中心)以及高端定制创客中心、旅游工作室、旅游管家,差旅秘书、游轮度假、携程定制、商贸版块、星巴克咖啡服务等新兴业态。
西安海外特色线路
线路一:少华山挑战玻璃栈道一日游
成人价格:99元/人 儿童价格:79元/人
团 期:天天发团
联系方式:15829370018
线路特点包含:少华山首道门票、往返正规旅游大巴车、优秀的持证导游、正规的旅行社保险。
线路二:双湖之恋-双动4日游
成人:1480元/人 儿童:680元/人
团期:7月24日-8月18日(7月:24、28、30,8月:2、4、6、8、10、12、14、16、18)
联系方式:15829370018
线路特色:双动四日纯玩无购物
️住宿:当地准三高级酒店住宿
包含餐:3早1正餐。
线路包含:茶卡盐湖+青海湖二郎剑景门票
赠送:5A级景区互助彩虹部落+三场土族民族表演:安召舞+土族婚礼+轮子秋土族哈达接站+下马酒
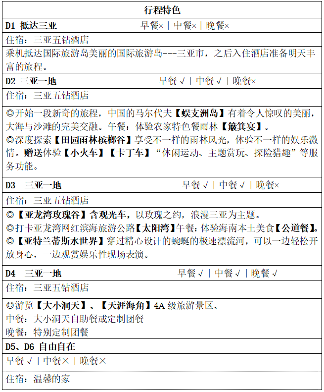
线路三:直飞三亚欢乐行-双飞6日
【纯玩真正0购物】
【亲子游】4大亲子主题
亚特兰蒂斯/小火车/卡丁车湾最美公路
全程5晚连住五星酒店
畅玩:亚特兰蒂斯水世界/水族馆
美景:蜈支洲/天涯/大小洞/槟榔谷
价格:根据团期淡旺季变动 联系方式:15829762071
线路四:涠洲岛Q2-双飞6日
精华景点:北海银滩,北海老街,涠洲岛,火山口公园,标志广场,天主教堂,五彩滩,海滩拾贝。
特别赠送:下午茶
全程住宿:5早2正餐(25元餐标 不吃不退)
全程入住:北海当地预备五星海景酒店+涠洲岛景预备四星海景据点
价格:根据团期淡旺季变动 联系方式:15002910099
轻奢涠洲-北海涠洲岛Q2双飞6日游

